Business Requirements:
Anaesthetist.com.au approached the team at ROI for a website solution that would improve the user flow of:
- Patients going to the website and accessing their payment options
- Patients going to the website and quickly learning what to expect when they visit the clinic
- Anaesthetists and surgeons being able to quickly access information they need
- The website also needed to inform anaesthetists and surgeons of their business and job opportunities available.
My Responsibilities:
My role in this project was to develop the information architecture of the website that would map out how the user would easily work their way through the website while easily finding what they need. I also designed the UI of all the pages once the functionality was established.
My Approach:
Step 1 of 3 – Analysing their current site:
- Discover how to reduce clicks while still leading users to where they need to go
- Reducing cognitive overload when presented with a lot of information
Step 2 of 3 – Information Architecture:
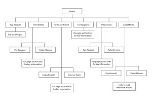
I then reworked their existing site map to uncover an easier user journey throughout the website. Below is the final rework of the site map, outlining the different funnels of information, helping users quickly see which avenues on the website were relevant to their needs.

Step 3 of 3 – UI:
To ensure the experience felt personable and welcoming for both patients and doctors, I decided to use lifestyle images that helped to represent the user using a particular page.
The original colour scheme consisted of various shades of browns which did not help with retaining their user’s attention on the website. I chose to use soft blues and greens, with good use of negative space in order to create a calm, gentle, welcoming and yet also professional feel.
Impact:

