Business Requirements:
‘Maintenance’ is a desktop app created by Uptick to help Property Managers be on top of building maintenance and requirements, while also outsourcing and managing maintenance works. Uptick required a user journey, to identify the workflow logic of a particular feature. This was to ensure their development team could build out the feature effectively.
My Responsibilities:
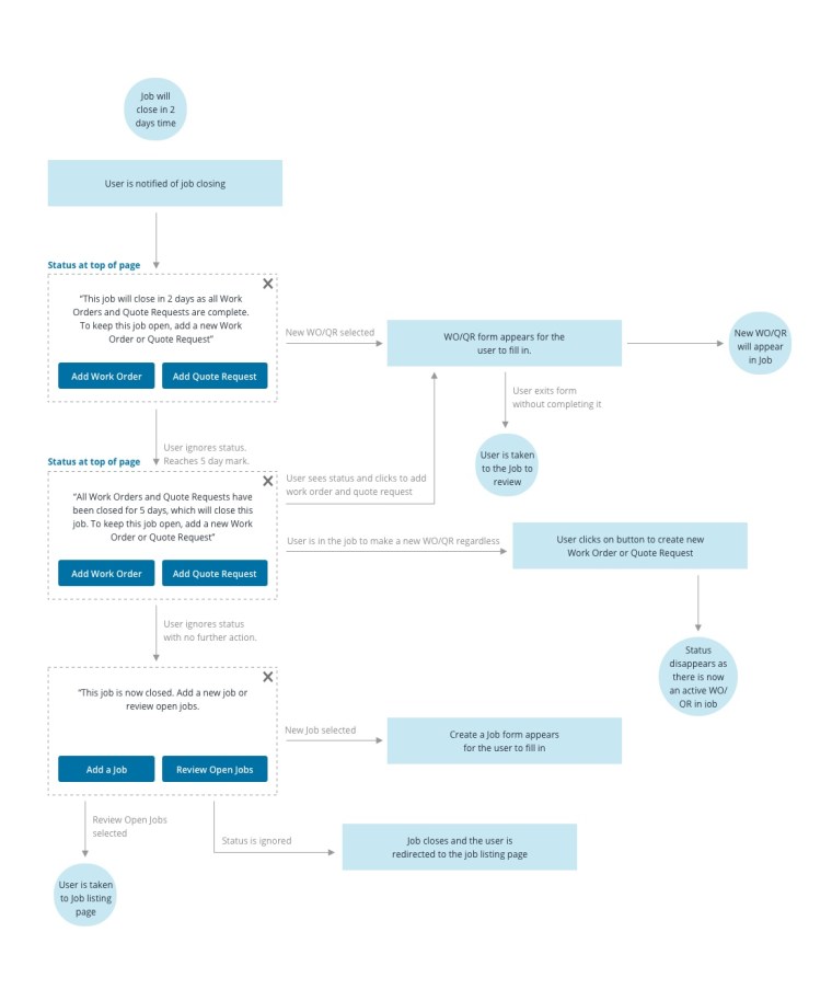
This particular feature was to automatically close out jobs inactive for 5 days, but still give warning to the user in an unobtrusive way in case they are in the middle of a work flow in that job. My role was to identify the manner of the interruptions the user will receive and ensure the response is positive for the user.
My Approach:
I needed to consider at what points the user was being interrupted with notifications notifying them that the job was closing, assess the best frequency to get the user to act on it, while allowing the user the option to continue working on what they were doing. The notification had an exit button for the user to easily resume their tasks, with tailored messaging for each stage of the job closing date.
Impact:
This created a workflow the both the development team could build out with appropriate logic and that the user could easily work through.

