Business Requirements:
While studying at General Assembly, we were tasked to work in groups to uncover a common problem that people might be facing and utilise technology to help with the situation of our choosing.
The problem we chose to solve was food wastage, and the end result was an app titled ‘Foodage’, that provides users with quick access to information on how to utilise food that is close to expiry without having to throw it out.
My Responsibilities:
As a group, we completed thorough user research by conducting interviews, analysing the results by affinity mapping, creating personas, developing feature priotisation, and altering our product along the way by further testing with prototypes, ensuring our product was on par with user needs and goals.
The entire project in full detail can be viewed here.
My Approach:
Step 1 of 6 – Affinity Mapping:
We began by sorting through information we gathered from the several user interviews we conducted.

Step 2 of 6 – Developing Personas:
From there we were able to identify key users of our product and focus on their needs throughout the build. We uncovered that our key users were young professionals and parents with young children.

Step 3 of 6 – User Flows:
We then developed two round of user flows to anticipate how our different users might use our product. We needed to ensure the user was easily able to click through to discover the options they have to not waste food. 

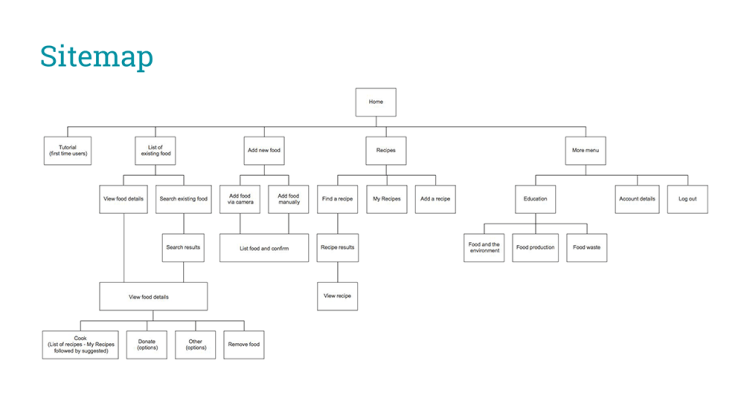
Step 4 of 6 – Sitemap:
We developed a sitemap to layout all the information required for the product in a logical manner that was intuitive for the user to navigate through.

Step 5 of 6 – Wireframes:
After the sitemap user flow were mapped out, we were able to delve into the design and how each screen might look. We wanted the app to look fun to use and for information to look appealing to read through, with CTAs being enticing to click on.


Step 6 of 6 – UI design and a Clickable Prototype:
We designed a logo, decided on a colour them, and built out the prototype. The final prototype can be viewed here.

Pivot Points:
Originally, we had decided to create a recipe app. After our user interviews and affinity mapping process, we realised that our user’s main concern was wasting food, not so much not knowing what to cook. This then lead us to the current app design which educated uses on how to utilise all the food in their kitchen while also providing recipe options.
After testing our prototype with users, we decided to move the signup process a bit further down the user journey in the app, as we found users were bouncing once presented with the need to signup immediately.
Impact:
We as a group learned a lot more about how to reduce food wastage in our own lives through this app design, as well as having the opportunity to educate other users on the topic by having a great tool in this app design.
